猜你想搜 换一换
热门搜索
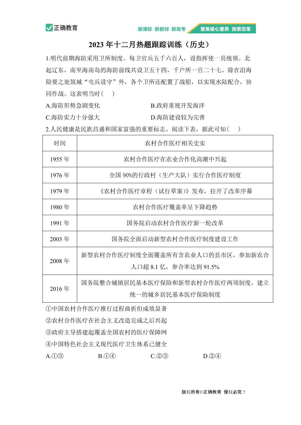
2025年秋高中一站式教学原创资源库
2025年秋大单元章节讲解
2025年高考真题模拟试题专项汇编
2026届高考一轮复习研读考场错题
2025年高考真题答案及解析
听力
美术
音乐
劳动技术
扫一扫,手机查看文档
1/3
由系统自动生成,排版可能存在误差,下载后需检查使用
区块链技术证据保全,个人及第三方非法使用,必究法律责任!
微信里点“发现”,扫一下
二维码便可将本文分享至朋友圈。
微信扫码咨询在线客服
(工作日:9:00-18:00)
正确教育官方微信公众号
输入验证码后完成下载验证
该用户下载次数已达到上限